瑞典vs西班牙预测
概况简介
馆情介绍
机构设置
2022世界杯赛程安排
2022年世界杯抽签
法规制度
2022世界杯32强赛程表时间
指导文件
本馆制度
下载专区
归档指导
查档指南
在读生查档
在校教工查档
校友查档
校外机构查档
史志研究
史记华理
校大事记
2022世界杯预选赛
校史视频
华理第一部校史宣传片《家园——用...
2022世界杯四强谁会赢? 历史人物连环画视频
2022世界杯四强谁会赢? 校歌《明天的希望》...
学校创建工作座谈会学生代表柳曾...
652工程口述访谈(视频)
第二无机工业系访谈视频
“校史朗读者”——校广播台学生朗...
档案编研
《瞬间——华理2012图库》画册
世界杯2022赛程时间表最新
《瞬间——华理2014图库》画册
知名教授
知名校友
机构沿革
652工程
2022世界杯四强谁会赢? 志(2002-2012)
联系我们
收集指导室
利用服务室
史志研究室
校史展厅
参观预约
网上展厅
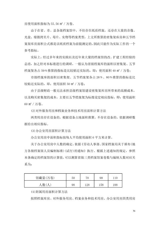
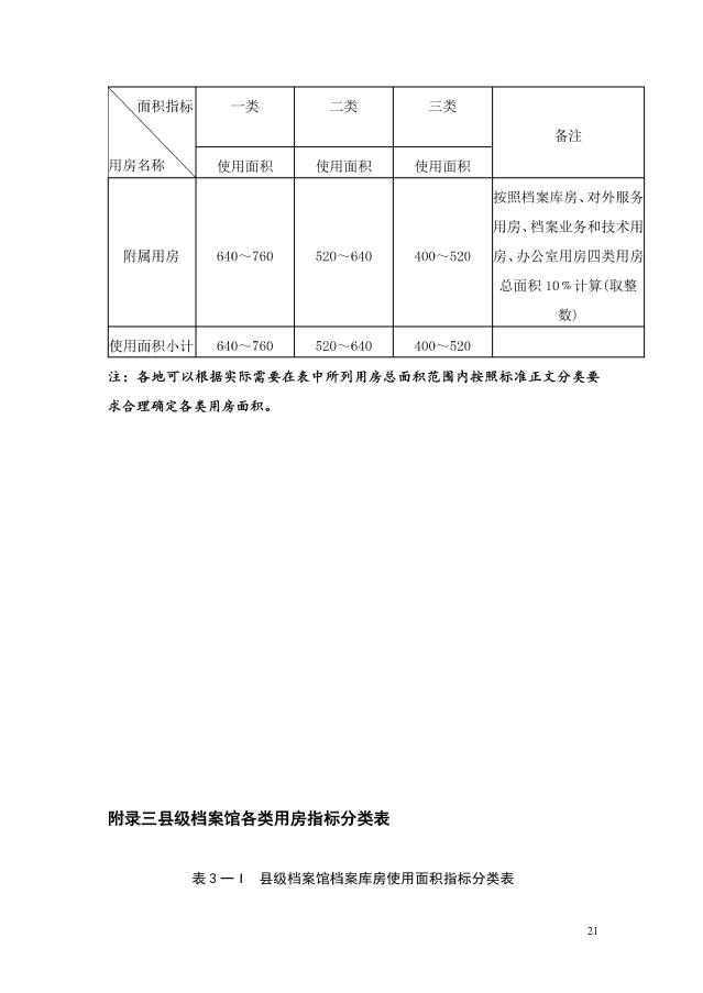
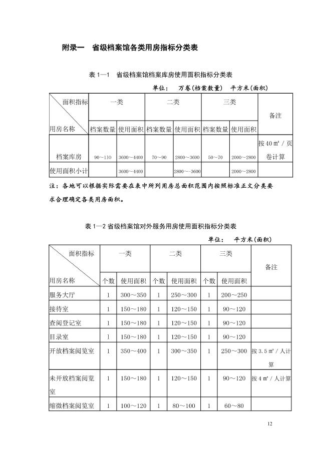
建标 103—2008 档案馆建设标准
发布时间:2023-03-21 访问次数:
2794
地址:上海市徐汇区梅陇路130号 邮编:200237
版权所有 © 2021 2022世界杯四强谁会赢? 档案馆